English
学校主页
首页
学院概况
学院介绍
机构设置
现任领导
党建工作
组织简介
支部生活
学习园地
师资队伍
教师队伍
教师获奖
管理规定
教学工作
管理规定
人才培养方案
教学动态
课程建设
实践教学
科研工作
管理规定
科研动态
学术活动
科研成果
学生工作
学生动态
传统文化主题活动
学生获奖
校友会
学生社团
信息公开
下载专区
规章制度
媒体聚焦
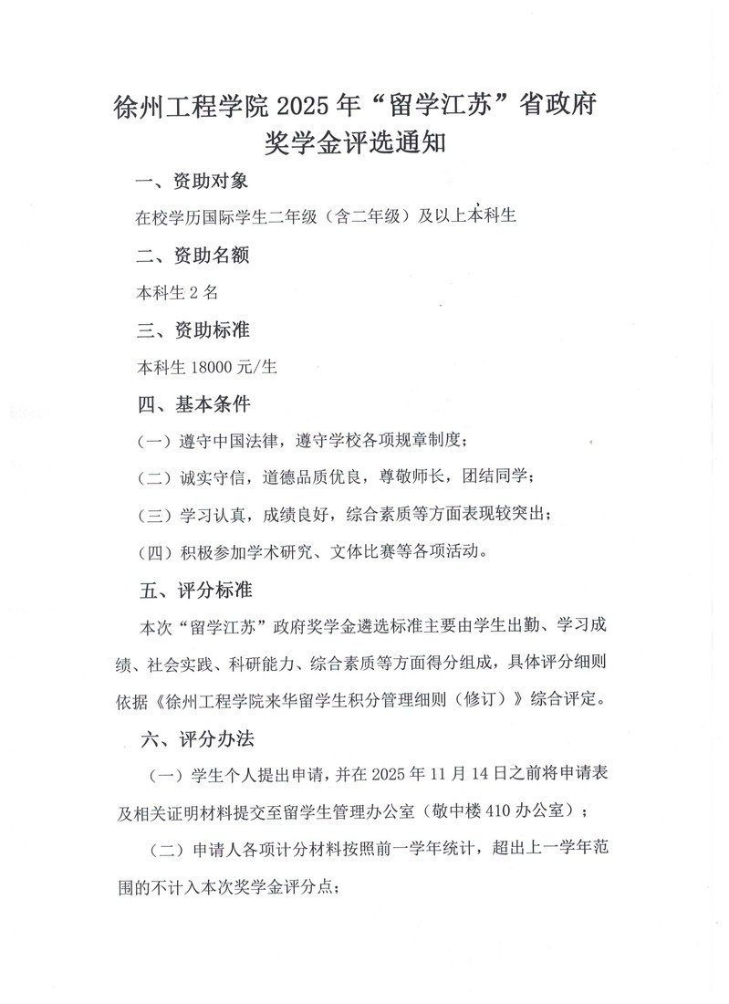
徐州工程学院2025年“留学江苏”省政府奖学金评选通知
发布者:韩宇
发布时间:2025-11-10
浏览次数:
50
徐州工程学院2025年“留学江苏”政府奖学金申请表.docx